找回密码
 注册
查看: 2625|回复: 10

求指教 维宏卡 接伺服的问题

[复制链接]
发表于 2018-9-28 15:15:00 | 显示全部楼层 |阅读模式
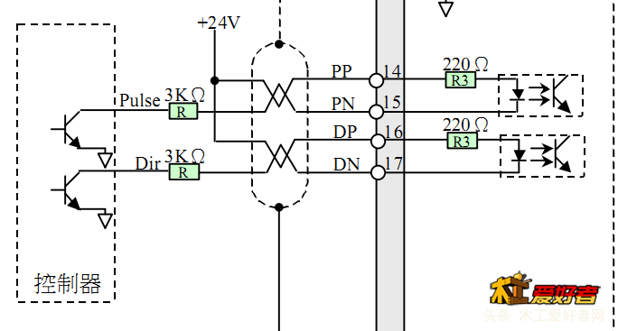
想上伺服 但是维宏卡输出的信号为5v 伺服说明书里只给了24v时需要接的电阻 接5v时用多大的电阻 3.png
回复

使用道具 举报

发表于 2018-9-28 15:23:39 | 显示全部楼层
33R-47R
回复 支持 反对

使用道具 举报

 楼主| 发表于 2018-9-28 15:30:08 | 显示全部楼层
1982610 发表于 2018-9-28 15:23
) ]9 o1 {* n: }33R-47R

- D# S/ a. B- K/ A/ B& b6 I$ ~图中属于下拉电阻  我也接成下拉么6 J6 W% Q# a) X! Q1 m2 i  N" o# D
回复 支持 反对

使用道具 举报

发表于 2018-9-28 16:12:57 | 显示全部楼层
5v还用接电阻吗
+ f) j) A+ v1 w
回复 支持 反对

使用道具 举报

发表于 2018-9-28 16:13:43 | 显示全部楼层
我都是直接接的
, e. s9 S8 y' f$ E
回复 支持 反对

使用道具 举报

发表于 2018-9-28 16:22:41 | 显示全部楼层
3K电阻 如果接5V是可以不用的,但是接33R电阻会好一点,光耦里的二管只要加3.2V就可以,串了一个220R的电就够了
回复 支持 反对

使用道具 举报

 楼主| 发表于 2018-9-28 16:25:23 | 显示全部楼层
1982610 发表于 2018-9-28 16:22
( [5 l' @' C6 r5 T% \* R6 z3K电阻 如果接5V是可以不用的,但是接33R电阻会好一点,光耦里的二管只要加3.2V就可以,串了一个220R的电就 ...
: ^7 m8 Y8 M% ~" G
他这个属于下拉吧  我也装在负极位置?  Q3 |- @! @8 H) n( I, ^) D
回复 支持 反对

使用道具 举报

 楼主| 发表于 2018-9-28 16:27:45 | 显示全部楼层
xhshlove 发表于 2018-9-28 16:13
$ s4 e5 @4 I& N1 x2 [3 Y+ S+ \0 m我都是直接接的
5 c0 s- }9 c- K' m
1.png 2.png 看下这个是另外品牌的 接线 这个是上拉的 24 12 5 v都有各自对应的电阻, y$ d9 p# n: c/ P
回复 支持 反对

使用道具 举报

 楼主| 发表于 2018-9-28 16:29:16 | 显示全部楼层
1982610 发表于 2018-9-28 16:22
8 O0 k1 s, @  }! Q7 o3K电阻 如果接5V是可以不用的,但是接33R电阻会好一点,光耦里的二管只要加3.2V就可以,串了一个220R的电就 ...
* ]; F) F+ H$ @
再帮忙看下 另外两个图 是上拉的 我这个电阻到底装在哪里合适
/ x& l% y4 x6 a. j/ |$ m
回复 支持 反对

使用道具 举报

发表于 2018-10-27 05:52:11 | 显示全部楼层
盗版维宏能接伺服吗?有谁用过
; t3 G3 A) d( V
回复 支持 反对

使用道具 举报

 楼主| 发表于 2019-5-13 19:59:59 | 显示全部楼层
taohuajun 发表于 2018-10-27 05:52; K# v8 W  g1 h- d
盗版维宏能接伺服吗?有谁用过
' n4 l+ O3 p/ G. ^: i; F/ I( Q
可以接
6 C" \* M- q- l1 i+ Z' s一样用的; i# d0 n' x3 S! o6 t
) u% R( |& I& i9 E0 S' R
回复 支持 反对

使用道具 举报

您需要登录后才可以回帖 登录 | 注册

本版积分规则


快速回复 返回顶部 返回列表