找回密码
 注册
查看: 16121|回复: 23

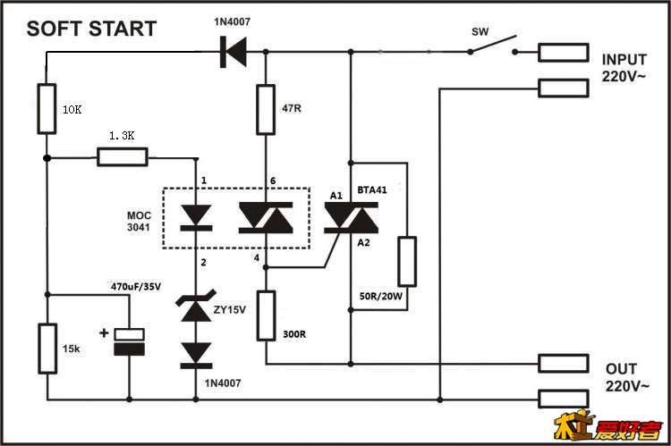
自己做了个可控硅软启动,准备用在大有电圆锯倒装上。

[复制链接]
发表于 2015-1-27 17:56:10 | 显示全部楼层 |阅读模式
APEX soft start.jpg
+ {% D8 F7 R2 C* m; ?# w WP_20150127_17_15_14_Pro.jpg
$ ^# n; D/ G: k0 E2 o  Z$ o WP_20150127_17_15_29_Pro.jpg
4 K) u6 @# D/ i; ~' o WP_20150127_17_15_36_Pro.jpg
9 @7 _* }, s0 U4 u# p9 a5 y: G* N. H- m
电路图的元件参数,就是我现在用的,跟原图差不多。没有调速功能。+ A% [. E7 W5 W2 J" R3 Q3 m: e
可控硅我用BTA41,可过40A电流,用在大有7寸电圆锯上足够,其它只要25A的双向可控硅就可以。
( g7 X1 U! z, {# N4 m) `/ |那个470uF的电解电容就是控制时间的,我现在时间在1.5秒左右。增大电容可延长时间。
; i  N7 Y; v3 D: W! q' c2 q1 b' \, u9 B. o( L* K; T% l5 L
WP_20150127_17_15_49_Pro.jpg

评分

参与人数 1刨花 +50 收起 理由
gztv008 + 50 终于遇到懂无线电的木友了

查看全部评分

 楼主| 发表于 2015-1-27 17:58:55 | 显示全部楼层
我个铝壳电阻是50R/50W的。
发表于 2015-1-27 18:26:55 | 显示全部楼层
3041是光耦吧
 楼主| 发表于 2015-1-27 18:49:43 | 显示全部楼层
红叶落时 发表于 2015-1-27 18:26
6 y/ X8 b& {4 ?6 Z  I7 z3041是光耦吧

3 @% ~; ?0 v2 t7 R9 b对,就是图中6脚白色的那个。
' M5 j% {" ?2 g8 q. @
发表于 2015-1-27 23:31:25 | 显示全部楼层
不错,收藏学习备用!
发表于 2015-1-28 02:17:05 | 显示全部楼层
不懂电路,淘宝有卖现成的吗
发表于 2015-1-28 10:36:24 | 显示全部楼层
同楼上 我台锯也想加软启动 每次启动瞬间电流过大 灯都闪 怕早晚要闪坏什么东西 有没有大功率能用的?就按2000W算吧 有靠谱的成片链接话求一个!
发表于 2015-1-28 10:46:15 | 显示全部楼层
110v的话电阻值减半,
发表于 2015-1-28 10:48:59 | 显示全部楼层
不过我喜欢连带调速的,也不自己d了,买现成的
* @8 X# [4 a6 X$ g7 b$ `$ U" u2 \7 K: z5 i3 r

( g7 a- V$ M6 x/ r1 U
发表于 2015-1-28 11:24:53 | 显示全部楼层
本帖最后由 老丁丁 于 2015-1-28 12:22 编辑
- o) G  i, d# l- f8 h
8 L) ^& O6 K. k' X3 `" Z恕我冒昧,按楼主的设计,在1.5秒后,3041的1脚被充电至15+3+0.6V,3041输出脉冲使BTA41导通,但这是电源正半周发生的事情,负半周呢?35微法电容储藏的能量在正半周已经消耗至3041的触发电压以下了,应该不足以触发3041,所以楼主的设计有可能使工具只得到半波能量。呵呵,没经过验证,随心而发。如果负半周不能触发,那那个大电阻承受着恐怖的能量。
* W+ u7 }6 w! B* a9 `! ^
175200pzz67zrp87n7sqir.jpg
发表于 2015-1-28 11:48:57 | 显示全部楼层
顶楼主,楼主能介绍下工作原理吗?
 楼主| 发表于 2015-1-28 14:16:49 | 显示全部楼层
老丁丁 发表于 2015-1-28 11:24
% K! L, O3 j( V5 R: e恕我冒昧,按楼主的设计,在1.5秒后,3041的1脚被充电至15+3+0.6V,3041输出脉冲使BTA41导通,但这是电源正 ...
" U+ I8 ~" f. f% O2 Y+ }3 u
图不是我设计的,在Google上搜索APEX soft start,就可以搜索到原图,我只是改了可控硅的型号跟G极的电阻,其它没变。我已经用100W灯泡和1300W的电圆锯试了,没有问题,刚上电时,电圆锯低转速,1.5S后恢复正常转速(如果没有触发,电流从电阻上经过,那转速肯定变低,听声音都能听出来),并且转速一直不变,当然,我只试验了20-30少左右,因为倒装台面还没做好,等做好我要试用几分种看看。
  Q0 Z! _  i5 s2 ?
 楼主| 发表于 2015-1-28 14:24:02 | 显示全部楼层
songdevil 发表于 2015-1-28 10:368 K& ~, J( P8 q7 A# c
同楼上 我台锯也想加软启动 每次启动瞬间电流过大 灯都闪 怕早晚要闪坏什么东西 有没有大功率能用的?就按2 ...
; [. Z! a2 s1 e6 h
淘宝有现成可控硅调光用的。如果用在圆锯上可以调速,找不到只有可控硅软启动的; n7 e8 f8 q, j; K5 d1 g8 v2 k' D
但你可以淘宝搜索“功放软启动”,不过那东西太贵,而且是用继电器,估计耐电流也不够。
+ y2 H0 \# }& d) l9 P/ ^( Y4 ^3 j* E5 ^' V6 ?0 j9 q
可控硅调光的更容易制作,连光耦也不用。
! T% q' l7 D! R& I* P( I4 ^7 C& a9 Y
 楼主| 发表于 2015-1-28 14:30:35 | 显示全部楼层
本帖最后由 踩着棉花糖 于 2015-1-28 14:34 编辑 6 C3 d* |+ W/ [2 Z& n4 b: Q' U8 L
tianma314 发表于 2015-1-28 11:48  e* B" L  n1 h2 |
顶楼主,楼主能介绍下工作原理吗?
其实就是一开始,给电圆锯190V的电压,让它启动突然间,没那么吓人。1.5秒后,恢复220V电压,正常工作。1 s  J" y& c, O0 [: u1 |

& e5 b% d! O3 @% t! P1 Q0 T0 W
发表于 2015-1-29 07:28:29 | 显示全部楼层
输出电压线性上升的最好
您需要登录后才可以回帖 登录 | 注册

本版积分规则


快速回复 返回顶部 返回列表